不知不觉,暑假已经过半,很多新高一的同学和家长已经默默在为新学期蓄力,进行各种“爬藤”规划。考试要刷高分这个大家都已经达成共识,但对于课外活动不少家长和同学还是感到有些迷茫:
要参加哪些课外活动、科研项目?
哪些活动含金量高且能助力进名校?
新高一学生又可以从哪些活动着手准备?
留学圈内经常提及的「夏校」,其实是非常不错的选择!每年6-8月份,很多美国高校会根据各种学科领域和兴趣方向开设课程,面向的对象就是9-12年级的学生。
目前2024年的夏校项目基本进入尾声阶段,对于新高一同学来说,现在就要开始去了解2025年的夏校情况了。
下面,老师给大家盘点了一些美国名校2025年夏校的报名信息,以及一些针对不同专业方向的项目,记得收藏好哦,千万别错过截止时间!

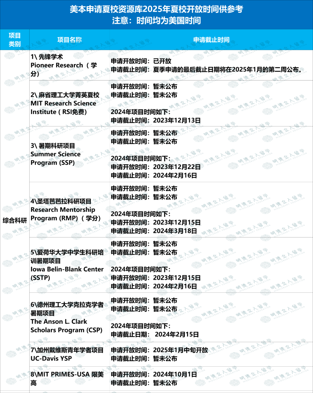
*注:部分夏校未公布2025年开放时间,2024年时间仅供参考。
01、美国名校
2025年夏校项目盘点
01.哈佛大学学分项目
Harvard Secondary School Program
申请开放时间:2024年12月2日
申请截止时间:
ED- 2025年1月8⽇
RD-2025年2月12⽇
国际学生-2025年2月12⽇(4周及7周住宿、走读的,必须在此日期之前完成申请)
LD-2024年5月9⽇(如果所有课程候补名单已满,则提前)
哈佛的中学课程项目是让高中生,用4到7周的时间体验大学生活,并且提供一个可以获取大学学分的机会。

主要分为4周和7周两类不同的类型。
4周的课程在2025年7月13日-8月8日进行,仅限于申请住宿,申请人选择一门课程,修读4个学分,班级规模比较小,可以增加和教授、同龄人的互动。
7周的课程在2025年7月21日-8月9日进行,可以选择住宿、线上或者走读的形式,本地和国际生可以从超过200多类课程中选择修读1-2个。
其中住宿修读8个学分,线上或走读修读4-8个学分。
02.耶鲁大学暑期短期项目
Yale Summer Session
申请开放时间:2025年1月中旬
申请截止时间:暂未公布
根据2024年截止时间,2024年5月中旬、6月中下旬左右会截止申请。
分为两个Session,SessionA在2024年5月27日-6月28日进行,SessionB在2024年7月1日-8月2日进行。

申请人可以在耶鲁探索学习不同领域或主题的课程,为高度选择性的大学挑战做好准备,并且完成相应的课程要求,也能获得相应学分。

03.斯坦福大学夏校
Stanford Summer College
申请开放时间:暂未公布
申请截止时间:暂未公布
根据2024年夏校情况,2023年11月1日开启申请,分为早申和常规轮,ED截止时间-2023年12月11⽇、RD截止时间- 2024年1月16日。
斯坦福夏校是一个8周的项目,2024年夏校是在6月22日-8月18日进行。
为成绩优异、雄心勃勃的学生提供了在世界一流大学的变革性教育体验。
通过将富有挑战性的学术与丰富的课外项目相结合,分享斯坦福大学的创新文化、卓越学术和全球责任。

04.芝加哥大学预科课程
U-Chicago summer College
申请开放时间:暂未公布
申请截止时间:暂未公布
芝大2025年的预科开放和截止时间暂未公布。
不过从2024年的时间来看,分为提前申请和常规轮两个申请,截止时间分别是PRIORITY-2024年1月18日;REGULAR-2024年3月5日。
芝大预科课程可持续三到五周,学生们接触的是来自芝大的常规课程,都是由杰出的教授和有经验的讲师授课。

05.宾夕法尼亚大学先修课
Penn Pre-college Program
申请开放时间:将于 2024 年秋末开放。
申请截止时间:暂未公布
宾大2024年的先修课是在7月2日-8月10日进行,是为那些对藤校学者相关研究感兴趣的好奇高中生设计的。

06.杜克大学高中生暑期学院
Duke Summer College for High School students
申请开放时间:暂未公布
申请截止时间:暂未公布
杜克的夏校项目可以获取学分,但是也明确必须要求10、11年级年满16周岁才能申请。
根据2024年的申请情况,2024年3月1日开放报名,截止时间是在2024年6月17日。

07.约翰霍普金斯大学夏季学者计划
JHU Pre-College Programs
申请开放时间:暂未公布
申请截止时间:暂未公布
JHU的2025年夏季课程的开放和截止时间暂未公布。(2024年的申请和截止时间官网并未显示)
JHU的夏季课程提供三个为期两周的课程——在线和校园课程,时间为 6 月底至 8 月初。

由世界著名的教员进行教授,并与来自世界各地的,以学术为导向的学生建立联系。
从医学、神经科学和心理学的一系列课程中挑选,以扩大知识范围,助力升学,并且还能获得学术学分。
08.西北大学预科课程
Northwestern College Preparation Program
申请开放时间:暂未公布
申请截止时间:暂未公布
2024年的预科课程申请,西北是从2024 年1月8日开始审核申请,申请截止时间在2024 年 4 月 1 日。
从为期两周的校园(in FOCUS)或网络(e-FOCUS)提供的一系列令人兴奋的主题的研讨会中选择,或者参加大学学分的本科课程,所有课程都由西北大学的教职员工授课。

09.布朗大学夏校
Summer@Brown
申请开放时间:暂未公布
申请截止时间:暂未公布
布朗2024年的夏校申请从2024年1月17日开放申请,申请截止时间在2024年5月10日。
布朗夏校的提供1-6周课程,面向年龄涵盖14-18岁,可以从300多个非学分课程中选择课程,范围十分广泛。

10.圣路易斯华盛顿大学高中学者计划
WUSTL High School SummerScholars Program
申请开放时间:2024年11月1日
申请截止时间:暂未公布
高中暑期学生计划是一个为期五周的计划,2024年的计划进行时间在从2024年6月9日至7月13日。
2025年计划申请截止时间还未公布,不过2024年的申请截止时间分为ED和RD,ED截止时间为2024年3月1日,RD为2024年4月1日
该计划让高中生学生有机会与大学生一起参加学分和学习课程,从人文科学、社会科学、自然科学和数学等一系列入门课程中,挑选一个或两个三单元课程以及一些非学分课程。
除了课程学习外,学生还参与专业化的大学准备、社区和学术成就丰富活动。

11.杜克大学学术夏校
Duke Pre-College Program
申请开放时间:暂未公布
申请截止时间:暂未公布
杜克的夏校面向6-11年级的学生,但是如果想要获得学分的课程,要求10或11年级学生,年满16岁才能参加。

以2024年的时间为例,含学分的项目在2023年12月份开放报名,2024年4月1日申请截止。
课程是为了使学生能够获得超越普通课堂的先进课程和技术,同时将他们与来自世界各地的卓越同行和未来领域有影响力的专业人员联系起来。
12.巴布森学院高中生暑期课程
Babson Summer Study for High School Students
申请开放时间:暂未公布
申请截止时间:暂未公布
巴布森暑期学习是一个为期 3 周以上的体验式在线课程,旨在培养高中三年级和四年级学生的创业思维,成为创新者和变革者,并能获得4个大学学分。
以2024年的暑期课程为例:
提前申请截止时间在2024年2月15日
常规申请截止时间为2024年3月15日
正式上课时间在2024年7月8日至29日

13.康奈尔大学夏校
Cornell SCE Precollege Studies
申请开放时间:暂未公布
申请截止时间:暂未公布
康奈尔夏校是3-6周的课程,高中生可以体验大学学习的挑战,获得正式的康乃尔成绩单,并获得学分。
康奈尔的夏校是滚动录取,学校也表示,大多数课程都在截止日期前未完成,鼓励学生尽早完成申请。
康奈尔官网暂未公布2025年的申请时间点,2024年申请在1月中下旬就开放,申请截止时间如下:
三周课程 ——
2024 年6月3日至21日的课程时间:2024 年 5 月 5 日
2024 年6月24日至7月12日的课程时间:2024 年 6 月 2 日
2024 年7月15日至8月2日的课程时间:2024 年 6 月 23 日
六周课程——
2024年6月24日至8月6日课程时间:2024年6月2日前申请

14.卡尔顿学院夏校
Carleton Summer Liberal Arts Institute( 学分)
申请开放时间:暂未公布
申请截止时间:暂未公布
卡尔顿学院的夏校课程是建立在文科传统的基础上,为参与者提供文科教育的优势和益处。
2025年夏校申请时间暂未公布,从2024年夏校的申请时间来看,有两轮申请,2023年12月15日开放,第一轮申请截止在2024年2月5日,第二轮申请截止在2024年3月11日。
在3月11日之后收到的任何申请,只有在项目空间允许的情况下才会被考虑滚动。

02、文理工商等8大方向的夏季项目盘点
上面,我们给大家进行了比较详细的一些学校夏校项目盘点,主要分为:综合科研类、商科类、人文社科类、数学类、工程类、计算机类、生物类、写作类这8大类。
下面我们针对不同研究方向再给大家盘点一些项目。
综合科研

综合科研类的给大家盘点了8个,分别有——
MIT、UCSB、爱荷华大学、德州理工大学、UCD的科研项目,以及Pioneer、SSP这类不是隶属某一个学校,而是教育体系下或多所学校联合运营的项目。
目前来看,Pioneer已经开放,MIT PRIMES-USA将在10月开放申请,UCD的青年学者项目将在2025年1月中旬开放,其他项目在官网上暂未看到最新的申请时间。
商科类

宾大的沃顿商学院负有盛名,提供的商科类项目也十分多样,在这里给大家列举的有管理和科技、体育商业以及商业领导力项目。
此外布朗的领导力计划的课程主题也十分丰富,并且基础当前社会问题设立,除了课程学习,还参加研讨会、模拟、小组项目、反思活动、实地考察和小组活动工作等。
Launch X的项目最初是由MIT主办的,原名 MIT Launch X,后来又加入了西北、宾大、密歇根安娜堡分校等高校,所以现在统一称为 Launch X。
Launch X的2025年夏季表格可以说已经开通申请,需要填写表格后获取更加详细的信息。(https://www.launchx.com/more-info)

人文社科类

人文社科类的给大家盘点了5个,分别有——
耶鲁、西北、斯坦福、圣母大学、特鲁莱德协会的写作项目。
特鲁莱德协会暑期研讨会是由特鲁莱德协会举办的,被认为是全美最好和最难进的暑期项目之一,具有较高声誉和挑战性的学术项目。
数学类

在数学类模块,有历史悠久且著名的数学营,比如:
罗斯数学营:该项目在美国大学招生官中知名度非常高,往届参加过的学生中,很多进入了哈耶普斯麻等名校。
青年科学家数学项目:与罗斯训练营有着相似的教学模式,申请难度略低于罗斯数学营。
新罕布什尔数学营:这是一项为期六周的密集型大学数学课程,面向才华横溢且积极进取的高中生
也有近些年来发展势头很猛,备受关注的数学营,比如:
德州达拉斯分校创办的神奇数学营、德州州立大学主办的荣誉数学营、清华主办的丘成桐数学夏令营,这些数学营的挑战难度和成就也被很多名校所认可。
工程类

工程类的给大家盘点了5个项目,分别有——
宾大、JHU、康奈尔、加州大学、Women’s Technology Program。
其中Women’s Technology Program是麻省理工科技项目,专门面向女性而开设的。
计算机类

计算机类的暑期项目给大家盘点了康奈尔、CMU、卡尔顿学院、NYU四个学校,这几个项目备受关注。
除了有我们常听的康奈尔、CMU等计算机强校,其实NYU的实力不弱,尤其在游戏设计方面也很强;
而卡尔顿作为一所知名的文理学院,教师队伍素质十分,计算机的硬件设备也很优质,学生有充分机会进行实际操作和项目实践。
生物类

芝大的暑期生物科研夏校是一个为期四周的强化训练课程,旨在让学生接触到更多目前在研究实验室广泛使用的各项新分子和细胞生物技术。
古生物夏校提供了亲自参与野外化石挖掘和博物馆标本分析的宝贵实践机会。
宾大的生物医学研究院高中生暑期项目授课教师,都来自宾大生物学院和医学院,同学们可以直接和大牛们面对面接触。
CMU的计算机生物学项目则是跨领域属性更强,适合对于计算机在生物学应用领域感兴趣的同学参加。
写作类

写作类主要是一些写作工坊、杂志提供的项目,给大家整理了三个,分别是——
爱荷华写作工坊、KRYW、New York Times
其中爱荷华青年作家工作坊由爱荷华大学承办,位于马吉德本科写作中心。它是全美最负盛名的写作类夏校之一,也被誉为全美最难进的写作夏校之一。
KRYW 是一个专注于青少年写作发展的工作坊,由经验丰富的作家、编辑和写作教师组成。
New York Times举办的纽约时报暑期学院,是一个高含金量的新闻暑期项目,适合对新闻有一定了解、有强烈热情的学生申请。
这些写作项目的含金量极高,无论是对提升写作水平,还是为日后升学铺路都有很大的好处。
写在最后
参加夏校能够提升学术实力,同时能提前感受美国名校的学术氛围和教学方式,适应高强度的学术要求,为未来的大学学习做好准备。并且一些头部名校的夏校成绩单具有很高含金量,相当于名校给申请人的学术能力做背书,在招生官眼中十分具有说服力。
在个人成长方面,独自在美国参加夏校,可以锻炼孩子的自理能力和独立性,与来自不同国家和文化背景的同学交流和合作,了解多元文化,拓宽视野。
总体而言,参加夏校的性价比十分高,各位家长和同学要好好把握每一个暑假期间,多参与高含金量活动和项目,让我们的每一份付出都是有效的。






