由麻省理工创办的IGEM比赛到底是什么?IGEM比赛的含金量高吗?为什么推荐参加IGEM比赛?IGEM比赛报名时间?IGEM比赛适合哪些学生,参赛要求有哪些?IGEM竞赛的流程安排!

IGEM竞赛的介绍
IGEM国际基因工程机器活动是目前生物学方向全球最高学术活动。2003年由麻省理工学院(MIT)创办,旨在推动生物学发展,促进各国大学生、中学生在生物学领域的学习、交流与合作。
iGEM是涉及生物学、数学、医学、信息等领域交叉学科合作的跨学科活动。参与的学生自主选题,以团队合作的方式,利用课余时间完成相应的实验工作,在每年活动期间将研究所取得的研究成果在波士顿的舞台上向全世界进行展示iGEM吸引了全世界几乎所有知名高校、研究机构和生物技术公司的学生、学者、创业者和产业精英参加。
IGEM
竞赛盛况
2023年全球范围共有404支队伍参与(含大学生队伍和高中生队伍),中国(含大陆港澳台地区)队伍202支。在高中生赛道中,全球120支高中生队伍,中国大陆地区高中生队伍共80支。

为什么推荐参加IGEM竞赛?
全球高水平学术活动
由麻省理工学院于2003年创办,2005年发展成为国际性学术竞赛,是合成生物学领域的最高国际性学术竞赛。受到全球顶尖高校的高度认可和重视。参加高中生组并获得优异成绩的学生,也将受到世界各大名校的青睐,多数获奖学生被英国G5、美国TOP30等名校录取。
适合多学科参与的交叉学科活动
iGEM 是涉及生物学、数学、医学、信息等领域交叉学科合作的跨学科活动。数学、商科、计算机、工程、生物等各专业学生均可参加,活动成果将可用于多个学科方向的申请中。
高水平成果
iGEM不是习题竞赛,而是真正有价值的科研竞赛。学生团队的研究成果含金量十足,根据Nature Biotechnology发布的文章iGEM comes of age: trends in its research output认为,“iGEM比赛的成果具有广阔的影响力与新颖性“.iGEM比赛的评判过程充当了项目的初步同行评议,其学术性与含金量可见一斑。
IGEM竞赛设置
✅适合学生:9-12年级高中生,无学科门槛,文理科专业学生均可参加。
✅参赛要求
1️⃣Overgraduate:至少其中一个队员年龄在正式注册截止时间之前大于23周岁
2️⃣Undergraduate:所有团队成员在正式注册截止时间之前小于23周岁
3️⃣High School:所有成员在正式注册截止时间前均为高中生
✅参与形式:需要由一个指导老师带领组队参与,推荐20-25人左右一组。完成网上的Team Roster确认参与成员
✅注册时间:预计5月1日之前(晚到队伍6月1日之前)
✅答辩时间:2024年10月23-26日
✅参与环节:实验课程、论文报告、海报、项目演讲答辩等
✅队伍分工:
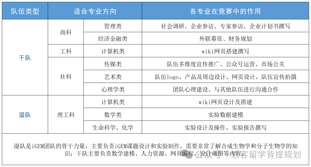
根据主要任务不同,分为干、湿两队

IGEM比赛流程
| 月份 | 计划 |
| 5月前 | 常规队伍注册截止 |
| 5月10日 | 开幕日,赛季正式开始 |
| 6月前 | 晚到队伍注册截止 |
| 6月 | 提交实验安全表格 选择参赛赛道 提交项目描述初稿 |
| 7月 | 提交同意书 填写信息入队check-in |
| 8月 | 缴纳团队答辩费用 确定最终答辩形式(线上/线下) |
| 10月 | 线下答辩团队确认参演站台 提交安全同意书 奖牌标准评审表格冻结 团队贡献表格冻结 项目wiki官网冻结 各类单项奖申报冻结 项目标题、摘要冻结 项目演讲视频截止 |
| 10.23-26 | Grand Jamboree 合成生物学答辩大会 |
| 闭幕式结束一月左后可下载获奖证书 |






